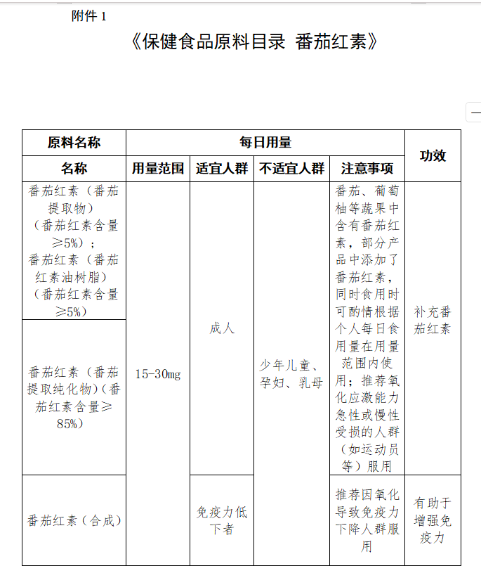
Recently, the State Administration for Market Regulation (SAMR) issued a public notice seeking feedback on the “Catalogue of Health Food Raw Materials: Lycopene (Draft for Comments)” (hereinafter referred to as the “Notice”). This signifies substantial progress in the inclusion of Lycopene into the health food raw material catalogue. If the draft is successfully approved, a new member will be added to the catalogue in the future.
The “Notice” includes Lycopene produced by two different processes into the raw material catalogue: the first is extracted from tomatoes, and the second is through chemical synthesis. The health claims for these two sources are “Supplementing Lycopene” and “Helping to enhance immunity,” respectively.
